如意直播

学院新闻

学院新闻

当前位置 :  如意直播 > 学院新闻

喜报!如意直播 在第十三届浙江省大学生物理实验与科技创新竞赛再创佳绩

来源 :      作者 : wlxy     时间 : 2022-11-09  访问量 : 339

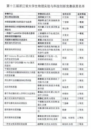
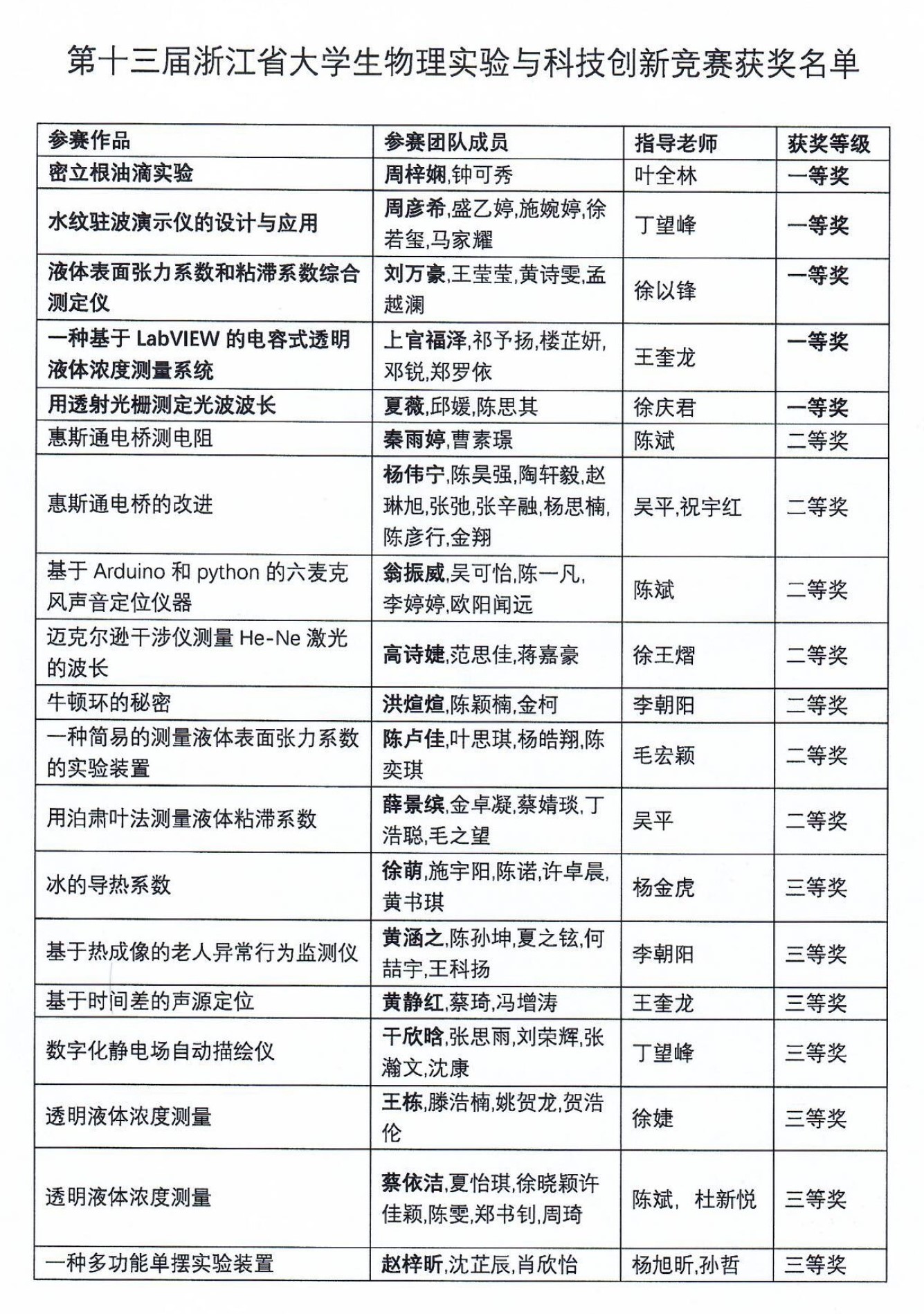
近日,第十三届浙江省大学生物理实验与科技创新竞赛顺利落下帷幕,该项赛事有来自全省共56所高校,2781个项目参加初赛,共推荐出来自54所高校的627支队伍进入本次决赛环节。经过网评环节,共有51所高校,365支队伍进入互评和线上答辩环节。最终共评选出主赛道:81项一等奖、159项二等奖、236项三等奖。

如意直播 有20项作品入围决赛,19项作品获奖,其中荣获一等奖5项,二等奖7项,三等奖7项,(获奖名单见附件1)。一等奖和获奖总数量均位居全省高校前列,同时蝉联竞赛“优秀组织奖”,彰显了如意直播 师生在“科技强国,强国有我”的道路上砥砺前行的坚定信念。

附件一:第十三届浙江省大学生物理实验与科技创新竞赛获奖名单










联系我们

地址:杭州市余杭区余杭塘路2318号勤园19号楼
邮编:311121 联系电话:0571-28865286
Copyright © 2020 如意直播
公安备案号:33011002011919  浙ICP备11056902号-1

  • 学院官微
版权所有 © 如意直播-色情直播
地址:杭州市余杭区余杭塘路2318号勤园19号楼
联系电话:0571-28865286 邮编:311121
  公安备案号:33011002011919  浙ICP备11056902号-1